E周见|Stellantis入股零跑/小鹏科技日
[本站 行业] 本周受关注的东京车展回归了,比亚迪是仅有3家参展的海外车企之一,亮相了多款重磅车型,这也让其成为了历史上首家参加该车展的中国车企,向全球展示了中国新能源汽车的崛起。与此同时,国产技术“反向输出”的案例越来越多,零跑汽车近日宣布,Stellantis集团计划投资约15亿欧元以获取零跑汽车约20%的股权。更多热点,我们一起往下看。

比亚迪参展东京车展
Stellantis集团15亿欧元获零跑20%股权
小鹏汽车科技日多项技术发布
哪吒汽车正式进入印尼市场
厂房租给埃安,广汽三菱重组
长城汽车举办海外投资者共创会
9月中国汽车出口50万辆创历史新高
比亚迪参展东京车展
与行业阔别四年后,东京车展在2023年迎来了回归,于10月25日在东京国际会展中心拉开帷幕,吸引了475家公司参展。与此前不同的是,这次东京车展更名改姓,采用了全新的名称――日本移动出行展(Japan Mobility Show)。

在传统的汽车展览方面,参展企业以日本本土企业为主,海外车企仅有3家,即奔驰、宝马和比亚迪。车展现场,BYD AUTO JAPAN株式会社总经理东福寺厚树介绍了几款重磅车型,并表示:“比亚迪携多款车型亮相东京车展,并带来领先的电动车技术,积极赋能日本电动化转型。”
比亚迪这一次登场了海豹、海豚、元Plus(海外版本称之为BYD ATTO 3)、腾势D9(全景看车)以及百万旗舰仰望U8,携手一同在海外市场打造中国汽车出海的新名片。
彭博社报道称,日本汽车制造商“渴望展示他们向电动汽车赛道的转型”。由于日本汽车产业在电动汽车领域进展较慢,汽车制造已成为令很多日本人感到失落的行业。
Stellantis集团15亿欧元获零跑20%股权
10月26日,零跑汽车宣布,Stellantis集团计划投资约15亿欧元以获取零跑汽车约20%的股权,同时Stellantis集团和零跑汽车将以51:49的比例成立一家名为“零跑国际”的合资公司。除大中华地区以外,该合资公司独家拥有向全球其它所有市场开展出口和销售业务,以及独家拥有在当地制造零跑汽车产品的权利。

事实上,海外车企投资国内造车新势力并非孤例。2023年7月,大众汽车集团宣布计划将向小鹏汽车增资约7亿美元,收购其约4.99%的股权,这也被视作国产技术的“反向输出”,改变了我国汽车行业长期“以市场换技术”的局面。
小鹏汽车科技日多项技术发布
10月24日,小鹏汽车董事长何小鹏在“1024科技日”活动上表示,“汽车、AI有很多技术相通或互补,AI和汽车耦合是汽车公司未来发展方向。”
小鹏汽车发布了智能驾驶架构XBrain。公司新任自动驾驶负责人李力耘介绍,XBrain由视觉神经网络、规划控制等模块组成,其感知、理解和行动逻辑接近人类大脑,具有拟人化的博弈能力和推理能力。此外,小鹏汽车还发布了智能座舱系统XOS,该系统将接入公司自研的XGPT灵犀大模型。

小鹏汽车的XNGP智能辅助驾驶系统迎来最新量产落地计划,无高精地图区域城市导航辅助驾驶功能将于第一阶段开放20城,年内增至50城,AI代驾功能将启动小范围测试,年内向部分用户开放,2024年完成全国绝大部分区域的城市高阶智驾覆盖。
哪吒汽车正式进入印尼市场
哪吒汽车在印尼市场正式开售,首款车型为小型SUV哪吒V。10月24日,哪吒汽车披露上述信息。此前哪吒汽车已经进入泰国、马来西亚、文莱等东盟国家市场。
据悉,哪吒V车型在印尼市场售价为3.79亿印尼卢比(折合人民币17.5万元);其国内对应车型是哪吒Aya,起售价约为7.4万元。前期哪吒汽车将从国内整车出口至印尼市场,后续将在当地投产。2023年7月26日,哪吒汽车与印尼合作伙伴PT Handal Indonesia Motor签署合作备忘录,双方计划从2024年二季度开始以CKD方式(散件组装)实现本土化生产。

『哪吒Aya』
厂房租给埃安,广汽三菱重组
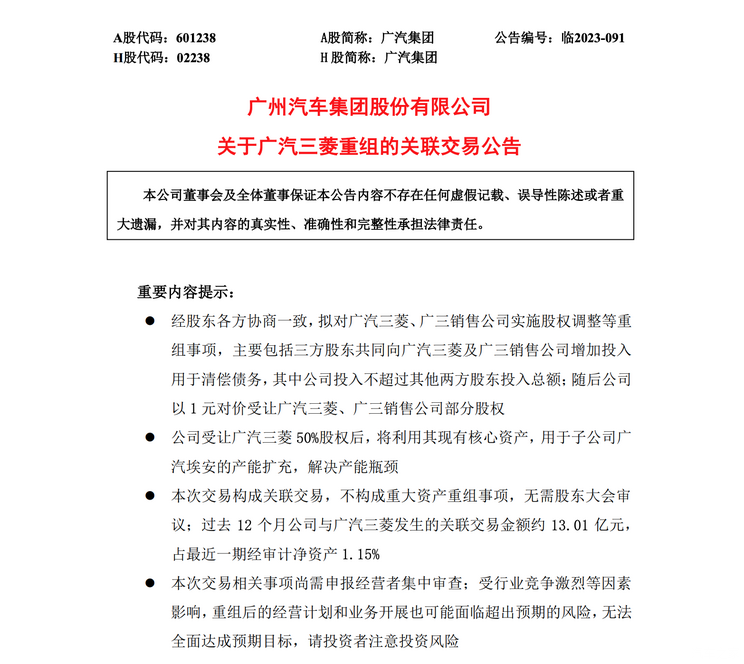
广汽集团拟受让广汽三菱原本属于外方股东的50%股权,工厂用于广汽埃安扩充产能。受让前,原三方股东需出资清偿债务。10月24日,广汽集团发布公告,披露上述信息。

按照最新规划,广汽埃安将利用广汽三菱工厂实现增产扩能,计划2024年6月实现量产。建成后,广汽埃安将形成基本产能60万/年,为埃安实现2025年产销100万的战略目标。
针对用户关心的广汽三菱正式重组后的问题,公告显示,广汽集团与三菱汽车、三菱商事成立的广汽三菱汽车销售公司,将会持续为车主提供高品质备件和高质量的售后服务。
长城汽车举办海外投资者共创会
10月25日,长城汽车举办海外投资者共创会,负责国际业务的副总裁史青科在接受媒体采访时作出上述表示,“欧盟反补贴调查不是坏事,我们尊重当地市场的游戏规则,也早已明确了要在欧洲当地生产、当地搭建供应链、当地销售、雇佣当地员工的长期战略。”
史青科认为,中国品牌在走向国际化的道路上,产品布局和市场布局的价值远远大于短期的经济价值。他解释称,市场布局包含空白市场的开发和重点市场的战略投资,一旦有机会就要抓紧。

今年长城汽车海外市场业绩增长显著。长城汽车产销快报显示,2023年前三季度,长城汽车海外销量超过21万台,2022年全年则为17.3万台。
10月23日,长城汽车总裁穆峰在个人社交媒体称,欧洲是长城汽车布局的核心战略市场之一,“公司已经开始快速推进欧洲工厂的选址工作”。
9月中国汽车出口50万辆创历史新高
近日,据乘联会秘书长崔东树消息,2023年9月中国汽车实现出口50万台,出口增速36% 的持续强增长。2023年1-9月中国汽车实现出口371万台,出口增速60%的持续强增长,已经超过2022年全年的340万台。
2021-2022年初,随着中国汽车性价比的提升和汽车独资企业的出口,中国汽车出口欧洲发达国家市场取得巨大突破。新能源车是中国汽车出口高质量增长的核心增长点,改变了依赖亚洲和非洲等部分穷国和不规范国家的汽车出口被动局面。

崔东树指出,中国汽车出口欧洲发达国家市场取得巨大突破,新能源车是中国汽车出口高质量增长的核心增长点,改变了依赖亚洲和非洲等部分穷国和不规范国家的汽车出口被动局面。
崔东树认为,只要国际上有稳定的市场需求,未来中国汽车出口发展仍有巨大空间。
-
本文由 汽车在线 作者:汽车在线 发表,其版权均为 汽车在线 所有,文章内容系作者个人观点,不代表 汽车在线 对观点赞同或支持。如需转载,请注明文章来源。
汽车在线